各研究室、班团:为贯彻落实党中央、国务院关于高校毕业生就业工作的决策部署,落实《中共中央办公厅国务院关于加快构建普通高等学校毕业生高质量就业服务体系的意见》精神,根据学校《关于举办第十三届大学生职业规划大赛的通知》安排,经研究,决定举办第十三届大学生职业规划大赛动物营养研究所初赛。现将有关事项通知如下:
一、大赛时间
2025年11月4日-11月10日收集材料。
2025年11月13日前进行材料初筛。
2025年11月16日前动物营养研究所举行初赛,11月17日进行公示。
2025年11月20日前将优秀参赛作品上交校赛。
二、参赛对象
2138cn太阳城集团动物营养研究所全体研究生。
三、比赛赛制
就业赛道。考察其求职实战能力,对照目标职业及岗位要求,个人综合素质和专业能力等方面的契合度,个人发展路径与就业市场需求的适应度。
四、参赛材料要求
1.求职简历(PDF格式)。
2.求职综合展示(PPT格式,不超过50MB;可加入视频)。
3.辅助证明材料,包括实践、实习、获奖等证明材料(PDF格式,整合为单个文件,不超过50MB)。
五、赛程安排
(一)、选手报名(2025年11月4日-11月10日)
1.动物营养研究所全体研究生(硕士研究生、博士研究生)全覆盖参赛。各小班自行组织初赛(方式自定),按班级参与人数的10%进行遴选(向上取整),择优向所内推荐作品(如班级参与人数45人,则推荐5份作品),并于11月10日18:00前以班级为单位,将推荐作品命名为:xx方向+班级+赛道+姓名,再将推荐的作品全部打包至一个文件夹内,命名为:职业规划大赛+xx方向+班级,发送至各方向负责人(QQ):
范治有:1444286671@qq.com(猪1)
刘嘉欣:3417513958@qq.com(猪2)
唐书宇:1351440195@qq.com(家禽)
李 彬:2593382903@qq.com(水产)
杨晟翔:1339672801@qq.com(交叉前沿)
李文博:418322763@qq.com(草食动物)
2.选手报名:所有参赛选手,需要在全国大学生职业规划大赛平台(网址zgs.chsi.com.cn,简称大赛平台)报名参赛板块,具体时间及要求另行通知。
(二)、动物营养研究所选拔赛(预计2025年11月16日前)
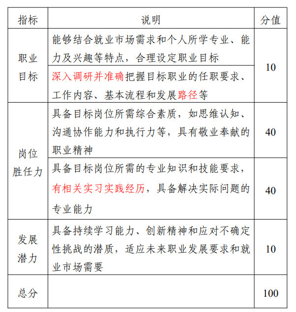
根据参赛人员提交的电子材料,工作人员根据相关评分标准完成审核,在活动群中发布进入初赛的人员名单。初赛由主题陈述(PPT)和现场答辩两部分组成,即“6+3”形式。每位选手选手结合求职综合展示 PPT,陈述个人求职意向和职业准备情况(6分钟),评委提出真实工作场景中可能遇到的问题,选手提出解决方案;评委结合选手陈述自由提问(3分钟)。由评委对每位选手的展示打分。完成初赛选拔后,会择优推荐选手参加学校复赛,评审标准如下:

成绩计算方法:由参赛选手生涯发展报告得分及现场展示两部分组成。其中纸质版生涯发展报告的得分占总分值的30%,现场答辩占70%。
六、奖项设置
(一)个人奖
一等奖1名,奖金1500元;二等奖2名,奖金1000元;三等奖3名,奖金800元;优秀奖4名,奖金600元。参赛者按照《动物营养研究所国家奖学金、学业奖学金、社会捐资奖学金评审实施细则》享受对应加分。
(二) 组织奖:
以班团为单位设置优秀组织奖,优秀组织奖设4个,奖金1000元/个
1.参评资格:班级中60%及以上的同学于系统中报名可参与评审。
2.评分采取积分制,由两部分组成,两项得分相加进行最终排名。
具体参与率得分:班级实际参与率×70。
质量贡献得分:班级推荐选手在所内初赛中获一等奖计10分/人,二等奖7分/人,三等奖5分/人,优秀奖3分/人,累计不超过30分。
七、联系方式
动物营养研究所大学生职业规划大赛活动QQ群:1067838796
动物营养研究所研究生会(QQ):周志远:486790580 袁红梅:1424332481 肖 蕾:2631830157
动物营养研究所
2025年11月4日
地址:四川省成都市温江区惠民路211号七教学楼12楼 邮编:611130 邮箱:dwyyyjs@sicau.edu.cn
党政办公室:028-86290922 科技研发中心:028-86290990 考研咨询:028-86290922
© 2026 2138cn太阳城集团营养所版权所有 备案信息:蜀ICP备09006192号-5 雅公网安备5118010004号
微信公众号